深层挖掘—为何他会离开你
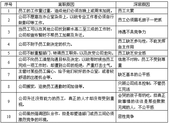
“如果你想稳住你的销量,首先你必须有一支能征善战而又稳定的营销队伍。怎样稳住你的队伍,你得给员工以不走的具有竞争力的理由,也就是说,员工在你这里可以得到什么?美国企管顾问史密斯根据他多年的顾问经验,总结出员工离职的十大原因,大致为:

以上的原因仅有第三条与高薪有关,其他都是非经济类原因,缺乏安全感、无公平感、太累、恶性竞争、将员工当作成本而非资源进行管理都是员工选择离开的原因。让我们再次回归你现在面临的问题,方伟除金钱之外,你给他的职业道路做了清晰的规划吗?他在你这里学到了他所想学到的东西吗?他下属的士气高涨吗?以他的能力在其他公司能不能获得更好的平台?他在你这里的工作有足够的挑战吗?换一句话说,他在你这里得不到满足的需求,在其他地方能不能得到?如果能,你的“高薪”又怎能留住人?”
至此,杨军似乎明白了什么。
找准支点—留人何必用高薪
一般来说,一个员工留在一个企业有两个类型的原因,一种是“进取型”原因,另一种是“退避型”原因。如果一个员工看好的是一个企业的发展、待遇、学习的机会、集体的荣誉感、留在公司能发挥自己的优势等而留在一个企业,则属于“进取型”原因。如果这个员工是出于害怕被人瞧不起、害怕自己的能力在其他公司混不了、害怕其他公司工资没有这么高、害怕其他公司比现在苦等而留在公司,就属于“退避型”原因。找到这个原因,你就可以找准支点,不仅能够留住员工,而且还能大大翘动他工作的积极性。
针对“进取型”原因,除高薪外(高薪很多时候只是保健因素),这样的支点有:
1. 清晰的职业通路。让员工清晰地知道在目前的位子做得足够好,他的下一步位置在哪里?每一名员工都有一条很通畅、清晰的职业通路,员工自然会留下来努力发展。但是很遗憾,不少企业的优秀员工到辞职时才发现,上司将他作为重点培养对象并准备将他提升为副手,但这时已晚矣。
2. 自我提升的机会。一个例子有,南京某公司,新进的销售员工由于业务能力缺乏,公司不敢将客户数据交给他们去做,结果导致新进员工没有提升自我的机会,业务能力始终得不到提高。时间长了,公司业务员工形成新老员工两极分化之势,仅凭老业务员苦苦地维持着原有的销量,新业务员基本不做销量。结果导致新进员工进来不久就离职,公司业务也没有多大进展,“两败俱伤”!
3. 强烈的集体荣誉感。你可以看到,从宝洁里出来的人与一个不知名的公司出来的人,形象、气质、谈吐都会不一样,这种不一样来自于宝洁人员强烈的集体荣誉感,因为他们是来自宝洁的,而宝洁是一个高标准的企业。其实这样的标准,你也可以来。
针对“退避型”原因,除高薪之外,你这样留住员工:
1. 借助于同类公司招聘信息,让他了解同类公司对他目前所在的岗位的能力与经验的要求。通过行业整体的岗位要求,促使其明白自身的差距所在,且告诉他,在你这里能够弥补他什么方面的能力。
2. 让他知道同类甚至整个区域的其他公司整体的工作环境,用人态度、方针。重点突出本公司的优势。
3. 深度访谈,通过分析和亲自带领员工做业务,帮助员工克服自身自卑,促使他快速成功。直销企业之所以具有魅力,很大的原因就在于它是一个“人帮人”的企业和模式,帮助员工成功,你也会留住他。
通过这样一系列的措施,避免以上员工离职原因,找准员工留下来的支点,你会切身地感悟到――留人何必用高薪!